科技創新開門紅 | 巨力索具榮獲華夏建設科學技術一等獎
發布時間:2023-02-07
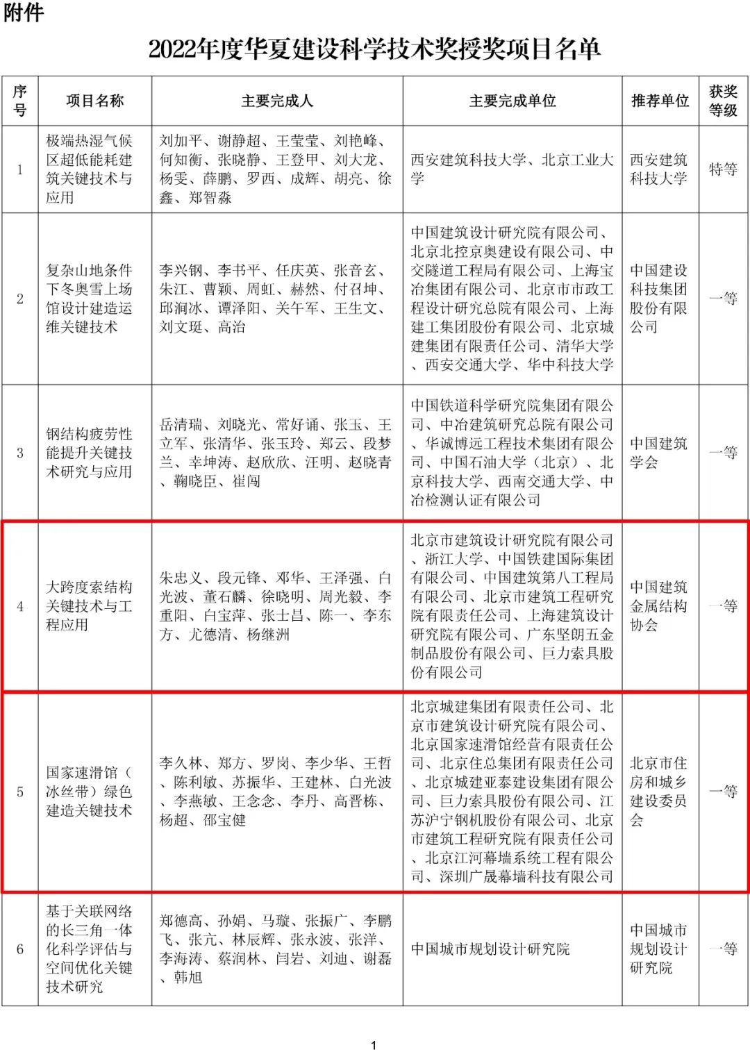
華夏建設科學技術獎
近日,華夏建設科學技術獎勵委員會發布了2022年度華夏建設科學技術獎獲獎項目名單,巨力索具2項成果分別獲獎,其中《大跨度索結構關鍵技術與工程應用》《國家速滑館(冰絲帶) 綠色建造關鍵技術》2項成果榮獲2022年度華夏建設科學技術一等獎!
華夏建設科學技術獎,于2002年設立,是建設系統以社會力量辦獎形式設立的建設行業科學技術獎,是我國住房和城鄉建設領域的最高科學技術獎。


△ “2022年度華夏建設科學技術獎”授獎項目公告
大跨度索結構關鍵技術與工程應用

盧塞爾體育場是2022卡塔爾世界杯主體育場,最多可容納92000人。該體育場外形以阿拉伯椰棗碗和琺瑯燈籠為設計靈感,屋頂為雙曲面構造,造型呈馬鞍形,東西高,南北低,整個體育場投影為圓形。屋面主索網采用魚腹式索網結構,跨度達到274米,最大懸挑距離為76米,該結構形式為首次應用,無論是對產品的制造,還是施工安裝都具有極大的挑戰。因此盧賽爾體育場也成為了全球最大跨度雙層交叉索網屋面單體結構。同時也是設計標準最高的索網屋面單體建筑。整個索網結構從產品原材料到成品制造以及施工安裝均超過了歐美標準要求,巨力索具憑借過硬的實力成為一級專業分包,負責執行整個屋頂索膜結構體系的設計、供貨、安裝總承包工作。

大連梭魚灣專業足球場位于遼寧省大連市甘井子區。屋蓋下部為混凝土框架結構,看臺頂標高44.6m。屋頂罩棚為索桁架結構,平面投影外輪廓為四心圓,長軸268.5m,短軸250m,索桁架頂標高65.6m。索桁架支承于鋼壓環上,壓環長軸253.5m,短軸235m,支承于56 根直鋼柱上,鋼柱柱底、柱頂鉸接,設置柱間人字支撐。索桁架內側設置索拉環,拉環長軸133.2m,短軸123.4m,上下拉環間距約19.5m。拉環內側設置鋼挑棚,挑棚懸挑9.3m~13.6m,整個體育場中心開口尺寸長軸114.4m,短軸96.2m。索桁架的懸挑長度(從壓環到拉環),長軸處60.2m,短軸處55.8m。主索系上弦采用斜交索網,索長76m~82m 不等,共計56 根斜索,拉索規格為φ110。下弦采用徑向拉索,索長52m~57m 不等,共計56 根下徑向索,拉索規格為φ120。上下弦索在平面交點處設置豎向鋼撐桿。上層環索為4φ100 的高釩密閉索,下層環索為8φ125 的高釩密閉索,內環撐桿之間設置有56 根φ65內環斜拉索,上下層索系通過撐桿相連。
國家速滑館(冰絲帶) 綠色建造關鍵技術

國家速滑館是2022年冬奧會北京市內唯一新建比賽場館,為世界最大跨度的正交雙向索網屋頂的體育館。索網結構更是符合綠色辦奧的要求:一是其用鋼量約為傳統屋頂的1/4;二是工廠定制、現場裝配、施工簡便、污染小,這種新型的屋面體系是速滑館項目的一大科技亮點。

國家速滑館屋面索結構采用的是高釩密封索,索體采用國產密封鋼絲繩,其中東西向拉索為承重索,規格為Φ64,數量為98根;南北向拉索為穩定索,規格為Φ74,數量為60根,幕墻索規格為Φ48、Φ56,總數量為120根。是國內首次采用全國產材料高釩密閉索,高釩密閉索的研制成功,填補了國內空白。國產材料制造的高釩密閉索在產品技術性能方面:產品抗拉強度、產品長度精度、產品彈性模量、產品蠕變性能,完全達到國外進口同類產品性能和水平,在產品防護性能,要優于國外同類進口產品水平,產品安全使用和耐久性方面具有重要意義。
習近平總書記曾指出:在新時代誰牽住了科技創新這個牛鼻子,誰走好了科技創新這步先手棋,誰就能占領先機、贏得優勢?;仡櫨蘖λ骶?8年的發展歷史,巨力索具之所以能夠成為高端索具裝備制造的“排頭兵”,關鍵在于我們一以貫之地秉承堅守、專注、創新、改革的精神,一以貫之地推動以科技創新為核心的全面創新,一以貫之地堅持了高端、高附加值、高可靠性的產品理念。巨力索具將繼續堅定走創新驅動發展戰略,深挖客戶需求,提供更具創造力的行業精品和服務,為中國索具的高質量發展貢獻力量!